
2025-12-18 648
近日,浙江工商大学食品科学与工程学院朱军莉教授团队在浙江玫瑰醋研究领域取得重要突破,相关成果已在食品领域TOP期刊《Food Chemistry》和《International Journal of Food Microbiology》上发表了两项高水平研究论文。
浙江玫瑰醋(Zhejiang Rosy Vinegar, ZRV)作为中国东南地区广受欢迎的传统调味品,以其迷人的玫瑰色泽和独特的风味而闻名。玫瑰醋的酿造是一个复杂、自发的开放式系统过程,微生物群落对其独特风味的形成和品质特性起着关键作用。其酿造过程主要采用粳米,通过约三个月的自然微生物发酵形成,且与人工接种发酵相比,自然发酵产生的挥发物和生物活性成分含量更高。然而,目前酿造环境中微生物群落的详细结构组成及其在发酵过程中对微生物选择和塑造的精确影响仍不清楚,并且对玫瑰醋的风味谱及其生物活性成分尚未完全了解,尤其缺乏对不同区域ZRV风味特征和功能属性的全面比较研究。
2025年10月,于Food Chemistry杂志发表题为“Unveiling the flavor secrets of Zhejiang rosy vinegar: A comprehensive analysis of volatile compounds and functional properties across regions”的研究。该研究构建了基于感官评价、电子鼻、GC–MS和GC-IMS等多维度分析技术,首次从风味物质组成与功能属性层面,系统阐明了不同区域浙江玫瑰醋的独特风味特征、关键挥发性与非挥发性化合物组成及其潜在的生物活性。该框架为深入理解浙江玫瑰醋的品质特点和健康益处提供了坚实的数据支撑,有助于识别玫瑰醋具有地域特异性的风味指纹和生物活性成分,为显著提升玫瑰醋区域品牌识别度,原产地品质溯源提供了强有力工具。

结论与展望
该研究通过感官评价和电子鼻分析,揭示了不同区域浙江玫瑰醋的风味差异。GC–MS技术鉴定了80种挥发性化合物,GC-IMS技术检测到22种挥发性化合物。结合OPLS-DA模型,研究筛选出17个GC–MS和8个GC-IMS生物标志物,主要包括9种酯类、4种醇类和4种醛类。基于气味活性值(OAV)分析,最终明确了醋酸、苯甲醛、乙酸异戊酯、乙酸苯乙酯和2,4,5-三甲基-1,3-二氧戊环等五种特征风味物质。非挥发性化合物方面,多酚、黄酮、酒石酸以及异亮氨酸、缬氨酸、脯氨酸等氨基酸显著增强了ZRV的抗氧化活性,其中总多酚含量(1.68–4.18 mg/mL)和总游离氨基酸含量(10,835–19,475 nM)是抗氧化活性的主要驱动力。值得注意的是,酒石酸与DPPH (r = 0.79)、ABTS (r = 0.60) 和OH (r = 0.63) 自由基清除活性呈显著正相关,凸显其在ZRV功能特性中的关键作用。这些发现为ZRV的独特风味和抗氧化能力提供了详细的分子图谱,建立了通过绘制区域风味特征和生物活性成分图谱来改善ZRV质量控制和品牌识别的理论框架。展望未来,研究应拓宽地理范围,整合更多分析技术,以更全面地捕捉影响ZRV风味和生物活性的动态过程。
关键图文赏析

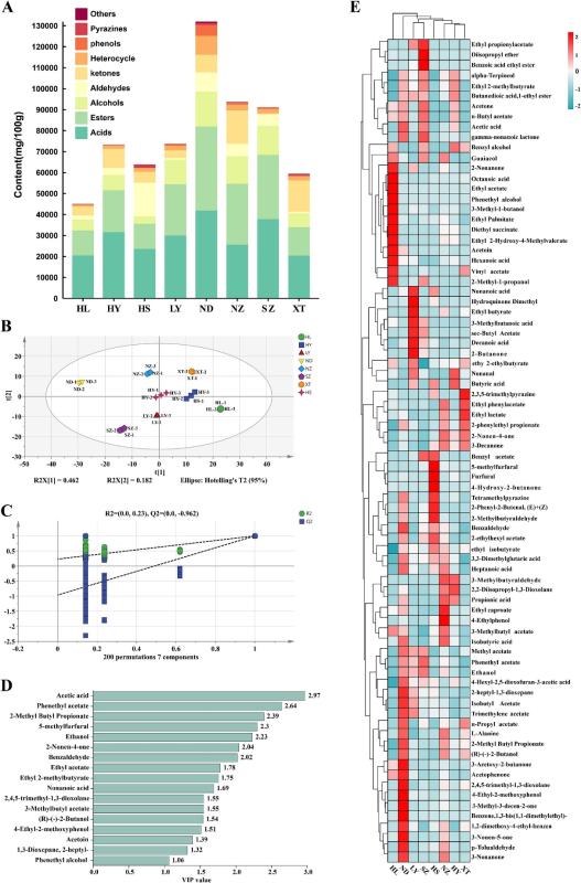
图1.基于HS-SPME-GC–MS测得的各类挥发性化合物(VCs)含量(A)。全部样品的OPLS-DA得分图(B)。200次置换检验的交叉验证图(R2 = 0.23,Q2 = -0.962)(C)。HS-SPME-GC–MS鉴定出的VIP得分 > 1的VCs(D)。HS-SPME-GC–MS测得VCs的热图分析(E)。

图2.ZRV样品VCs的GC-IMS谱。

图3.不同来源的ZRV中有机酸(A)和氨基酸(B)的含量。

图4.Mantel试验交互相关分析有机酸、游离氨基酸、总多酚、总黄酮和抗氧化活性。
2025年12月,于International Journal of Food Microbiology杂志发表题为“Environmental microorganisms as heterogeneous sources and shapers of the fermentation microbiome in Zhejiang rosy vinegar”的研究。该研究构建了一个基于高通量测序(16S rRNA和ITS)、qPCR及生态网络分析技术的系统微生物群落表征与解析框架,首次从环境异质性、初期接种来源及发酵动态演替层面,深入阐明了酿造车间环境对浙江玫瑰醋发酵微生物群落构建和演变的关键塑造作用。该框架为理解传统开放式发酵产品的微生态形成机制提供了重要理论基础,并为通过策略性管理环境微生物群落以优化浙江玫瑰醋生产、提升产品质量与稳定性提供了科学依据。

结论与展望
该研究全面表征了三个浙江玫瑰醋生产企业环境与发酵醋样的微生物群落,确立了酿造车间环境是发酵微生物的关键来源,且异质性地塑造了早期发酵微生物群落。分析结果显示,地面、缸壁等环境微生物储库对初期发酵群落存在显著的“播种效应”,随后内部选择压力成为主导。至关重要的是,不同工厂特异性的环境条件决定了微生物的多样性和发酵动态。研究发现,在环境和发酵生态位中持续存在的核心微生物群,Bacillus、Sphingomonas、Cryptococcus、Monascus,具有连接环境和发酵群落的关键微生物桥梁。上述结果为通过策略性管理环境微生物储库以优化浙江玫瑰醋发酵、提升产品质量和一致性提供了重要的理论基础。在此生态学发现的基础上,未来研究应聚焦于鉴别这些关键类群,并评价和验证其在玫瑰醋酿造中的详实代谢贡献,如表征优势醋酸菌和乳酸菌的有机酸和香气化合物形成。这类功能性微生物的研究将弥合群落组成与产品质量之间的鸿沟,从而实现开发靶向性发酵剂或精准环境管理策略,以精确控制玫瑰醋的品质和感官风味。
关键图文赏析


图1. 玫瑰醋酿造车间环境细菌群落和真菌群落的比较

图2.三家醋厂环境样本中微生物群落的共生网络分析。

图3. 在醋发酵的每个阶段,不同环境来源的微生物对(A)细菌和(B)真菌群落的相对贡献。

图4.固态发酵阶段前期关键环境和发酵微生物的相互作用和贡献分析。
该系列研究工作的开展,得到了宁波佐餐王调味食品有限公司、湖州老恒和酿造有限公司、新昌县天姥食品有限公司、丽水市鱼跃酿造食品有限公司、浙江江心调味品有限公司、以及海宁市裕丰酿造有限公司等浙江省多家知名玫瑰醋生产企业的鼎力支持与深度合作,充分体现了产学研深度融合,有助于推动传统调味品产业升级及现代化。
作者简介

第一作者:常国立,男,浙江工商大学食品与生物工程学院2023级博士研究生,主要从事发酵食品相关研究。博士期间以第一作者在Food Chemistry、International Journal of Food Microbiology和《中国食品学报》发表学术论文3篇。

通讯作者:朱军莉,女,博士,教授,博士生导师。任职于浙江工商大学食品与生物工程学院,先后被评选为浙江省高校中青年学科带头人、浙江省151人才,现担任省食品学会、微生物学会和调味品学会理事,省食安科普宣传和风险交流专家。主要从事食品微生物和品质控制研究。迄今主持承担国家自然基金项目、省自然基金重点项目等12项省部级以上课题。以通讯作者或第一作者在 Sensor Actuat B-Chen, J Agri Food Chem等发表学术论文98篇,其中SCI收录50篇,申请和授权国家发明专利8项,主编高校专业教材1部。